お知らせ
12/8(月)の地震による公共交通機関への影響について(12/20現在)

12月8日(月)の地震により、公共交通機関への影響が出ております。
12/20時点で明らかになっている状況は、以下のようになります。
状況により変更される場合がございますので、詳しくは、各交通機関のホームページをご確認下さい。
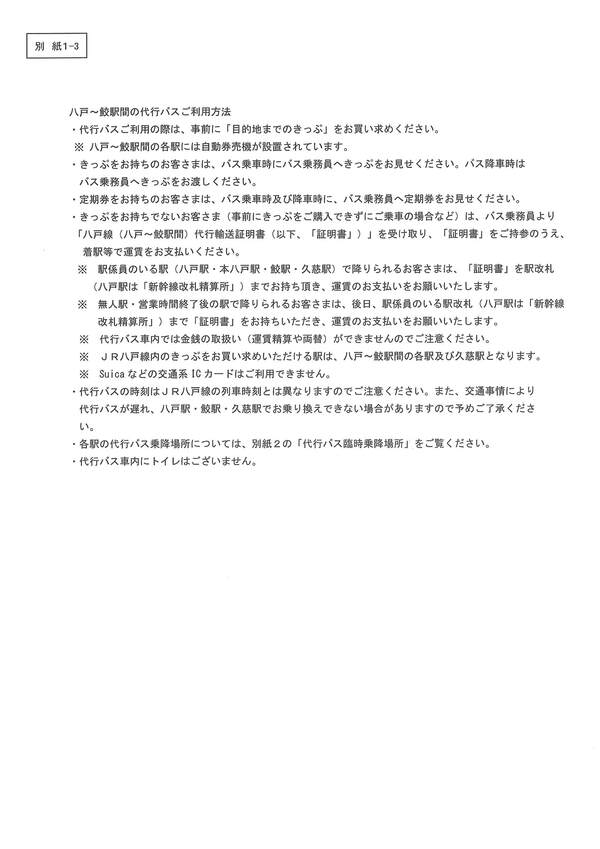
「JR八戸線」 八戸~久慈間 高架橋被害による一部不通
2025年12月22日(月)から当面の間、代行バスと臨時列車が運行されます。
代行バス運転 八戸~鮫駅間
臨時列車運転 鮫~久慈駅間
運転日・時刻表・利用方法など詳しくは、JR東日本ホームページでご確認下さい。
https://www.jreast.co.jp/
https://www.jreast.co.jp/aas/2025/morioka/20251219_mr51.pdf
※東北新幹線や青い森鉄道で「八戸駅」までお越しの場合、ホテルのある中心街までは、代行バスの他にも、路線バス(八戸市営バス・南部バス)やタクシーもございます。
バスは約20分間隔で運行されています。
https://www.city.hachinohe.aomori.jp/section/public_transport/project/tokankaku.html
「八戸市営バス」「南部バス」「十和田観光電鉄バス」
国道45号線一部通行止めが解除になりましたが、運行ルートによっては、通行止めの影響で30~40分の遅延が予想されます。
八戸市営バス
https://www.city.hachinohe.aomori.jp/section/bus/
南部バス
https://www.nanbubus.co.jp/
https://www.nanbubus.co.jp/news/news-11075/
十和田観光電鉄バス
https://www.toutetsu.co.jp/jikoku.htm
https://www.toutetsu.co.jp/img/R7.12.11_hachinohe-yohkamachi.pdf
「三沢空港連絡バス」
八戸八日町バス停留所→引き続き休止しております。本八戸駅停留所からご利用下さい。
https://misawa-airport.co.jp/
https://misawa-airport.co.jp/info/#p1






